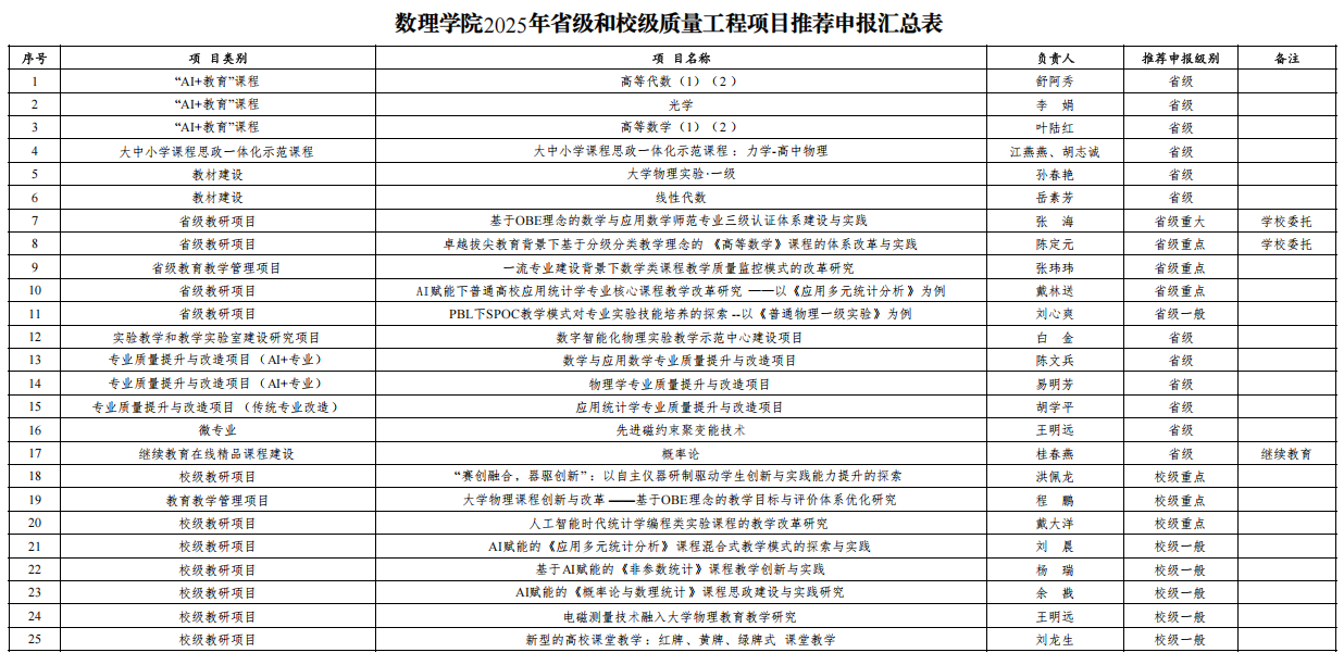
根据公司《关于开展2025年度省级和校级质量工程项目申报工作的通知》要求,经个人申报、公司教学工作委员会评审、公司党政联席会议审定,拟向公司推荐舒阿秀等25位教师分别申报2025年度省级和校级质量工程项目,现将申报推荐结果公示如下:

公示期间如有异议,可通过当面来访、电话、邮件等形式实名向william威廉中文官网反映,反映问题应实事求是,客观公正。
公示时间:2025年11月27日至2025年11月29日
受理电话:0556-5303010(纪委办公室)、0556-5303016(教学办公室)(工作日9:00-17:00)
受理邮箱:shulixueyuan@aqnu.edu.cn
受理地址:william威廉中文官网I楼214纪委办公室、william威廉中文官网I楼217教学办公室
william威廉中文官网
2025年11月27日